Ahoj, tak jsem si trochu pohrál s zapojením na mé T4 s topením D3W. Můžete to brát jako návod, kterak si udělat nezávislé topení do své krabičky.
V originálním zapojení to funguje tak, že je topení automaticky spouštěné termostatem při teplotě nižší +5stC, který je umístěný pod předním nárazníkem a druhý signál pro spuštění je z alternátoru, tj signalizace pro topení o nastartovaném motoru.
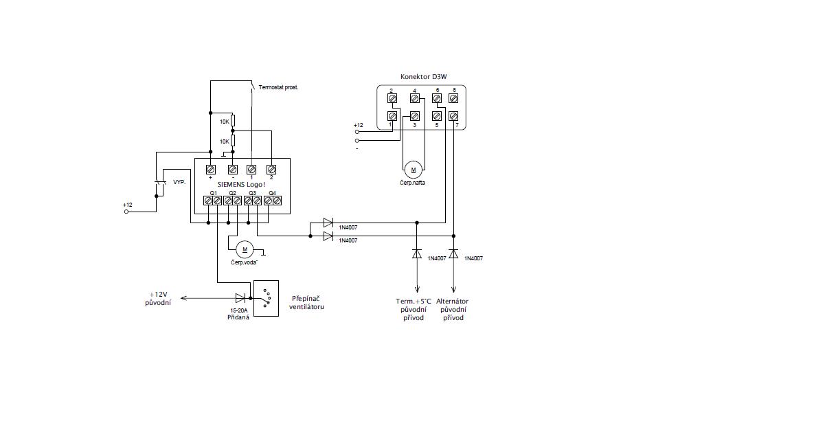
Pokud tyto signály dokážeme nasimulovat, tak se topení rozeběhne viz. přiložený obrázek zapojení.
Já jsem si zvolil k řízení jednoduché PLC, jelikož tam mám naprogramované časové průběhy pro start topení, doběh a hlídání palubní sítě, abych nevytloukl baterii.
Pro funkci nezávislého topení je potřeba ještě přidat čerpadlo na vodu.
Jelikož jsem nechtěl ohřívat motor při funkci nezávislého topení, tak mám ještě přidaný třícestný ventil, řízený podtlakem, použitý z ovládání topení OPEL (Vectra, Astra...). Jelikož je řízený podtlakem, tak pokud motor je v klidu, tak tento ventil mi zavírá vodní okruh do motoru a tím to topí jen do výměníků, pokud nastartuju, tak se to podtlakem (v hadičkách podtlakové regulace) samo přepne a funkce je v původním stavu.
Výstupy z PLC Siemens LOGO! - Q1 relé spínací - vnitřní ventilátor - spožděný rozeběh a spožděný doběh
Q2 relé spínací - přidané oběhové čerpadlo - spožděný doběh
Q3 relé spínací - spuštění topení
Ostatní diody v zapojení jsou nutné z důvodu, aby se to celé "nehádalo" s původní palubní instalací.
Snad to někomu pomůže.
